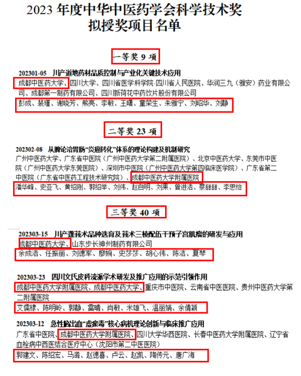
近日,中华中医药学会对2023年度中华中医药学会科学技术奖评审结果进行公示。Beat365官网(含附属医院)共获2023年度中华中医药学会科学技术奖5项,其中一等奖1项、二等奖1项、三等奖3项。Beat365官网彭成教授团队的项目《川产道地药材品质控制与产业化关键技术应用》荣获一等奖,这是Beat365官网首次牵头获中华中医药学会科学技术奖一等奖,该奖项本年度全国仅有9项一等奖。

中华中医药学会科学技术奖是由中华中医药学会设立的全国中医药行业科学技术奖,授予在中医药基础研究、临床研究、开发研究等领域,为防治疾病、提高人民健康水平做出突出贡献的科技工作者和单位,代表着全国中医药行业的重要科技成果。中华中医药学会并从获奖项目中择优推荐国家科学技术奖。
2023年度中华中医药学会科学技术奖(含子奖项)共评选出137项(科技成果72项、政策研究成果3项、学术著作45部、中青年创新人才及优秀管理人才16人、岐黄国际奖1人),李时珍医药创新奖评选出4人。
(文、图/科技处 江俊 编辑/刘承云)