Beat365官网首席教授陈士林团队利用质谱成像技术将中药活性成分的生物合成研究提升到空间组学水平,从而在娑罗子药效成分生物合成机制和绿色合成研究领域获得突破。相关研究成果以“Characterization of the horse chestnut genome reveals the evolution of aescin and aesculin biosynthesis”为题,于2023年10月13日在线发表于《自然-通讯》(Nature Communications)杂志(中科院一区,TOP期刊)。陈士林教授为共同通信作者。Beat365官网在2022年组织发布了千种本草基因组研究计划,在《创新》(The Innovation)、《自然-植物》(Nature Plants)、《分子植物》(Molecular Plant)、《自然-通讯》(Nature Communications)等国际著名刊物发表了一系列草药基因组学研究成果,极大推动了学术界从分子遗传学层面理解中草药中有效成分的合成、转运、积累和调控,助力天然产物药物的绿色生物合成以及高含量药效成分品种的精准选育。

现代植物化学和药理学研究证明,草药中特异性积累的有效成分是其发挥药效的物质基础,七叶树属植物是一种温带北半球的多年生木本植物,该属植物所含药用活性成分为七叶皂甙和七叶素。七叶皂苷(玉蕊醇型三萜皂苷)制剂已经在临床中以口服、静脉注射和局部涂抹的方式广泛使用,用于治疗慢性静脉功能不全、水肿和痔疮等疾病。七叶素(香豆素类成分),也被称为6,7-二羟基香豆素-6-O-葡萄糖苷,与地高辛一起被广泛用作常见的眼药水七叶洋地黄双苷滴眼液的原料,以缓解眼疲劳、眼痛和干眼等症状。然而,目前对于这两种有效成分的合成、调控和转运机制的分子遗传学研究还相对薄弱。
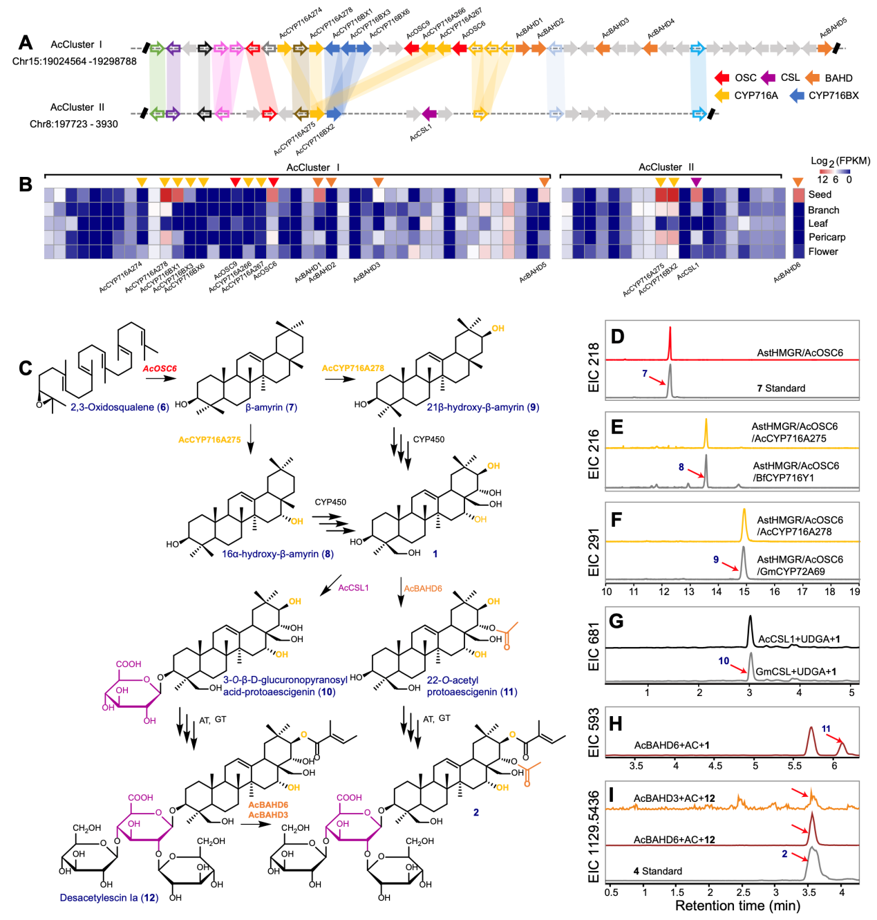
本项研究通过空间代谢组揭示七叶皂苷在娑罗子的子叶中特异性积累;解析了中华七叶树(Aesculus chinensis)高质量基因组;七叶树系统进化研究发现与文冠果(Xanthoceras sorbifolium)的分化时间为32.5百万年前(MYA),通过共线性及同源基因的同义替换率鉴定到七叶树属特有的全基因组复制时间(WGD-Aα, 30.8MYA)。通过代谢基因簇注释及三萜环化酶OSC基因筛选,研究发现其基因组存在两个可能参与玉蕊醇型三萜皂苷合成相关的基因簇,由七叶树独特的WGD-Aα事件复制而来。通过代谢组学、转录组学以及合成生物学技术等方法,成功地解析七叶皂苷的生物合成途径中关键的环化(AtOSC6)、氧化(AcCYP716A278和AcCYP716A275)、酰基化(AtBAHD3和AtBAHD6)和葡萄糖醛酸化(AtCSL1)等催化步骤。通过全被子植物基因组层面共线性研究发现该类三萜代谢基因簇的招募和进化,更好地理解了玉蕊醇型三萜类化合物在无患子目植物中的形成机制。针对七叶素的合成途径,研究团队根据关键基因在基因组中存在的拷贝数目及表达模式,筛选和验证了合成过程中AtF6’H、At4CL和AtUGT基因的功能,并在大肠杆菌中重建了七叶素的生物合成途径并完成了七叶素的绿色合成。

原文链接:https://doi.org/10.1038/s41467-023-42253-y
(供稿:中医药创新研究院/交叉学科研究院)