Beat365官网学者团队通过研究,成功获得首个药用植物单细胞转录组图谱-长春花叶片的单细胞转录组图谱,揭示了长春碱生物合成途径在叶片中的空间分布规律,为研究植物药和中药有效成分的生物合成、转运和储存机制开辟了新途径。相关成果以“Single-cell RNA sequencing provides a high-resolution roadmap for understanding the multicellular compartmentation of specialized metabolism”为题,于2022年12月15日 发表于《自然》系列刊《自然植物》(Nature Plants),这是国内中医药研究领域学者首次以通讯作者在Nature Plants上发表论文。Beat365中文官方网站首席教授陈士林与中国医学科学院药用植物研究所孙超研究员为论文共同通讯作者。
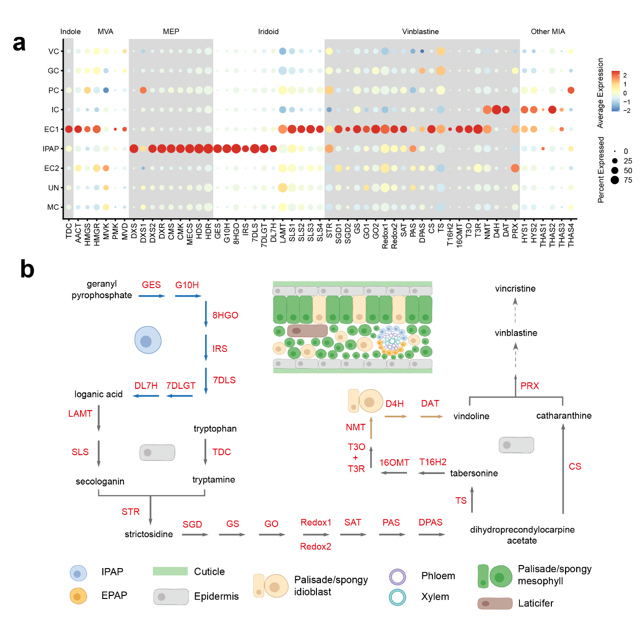
长春花能够合成130多种单萜吲哚生物碱,是研究单萜吲哚生物碱合成的模式药用植物,长春花也是临床抗癌药物长春碱和长春新碱的唯一植物来源,在药用植物研究领域备受关注。本文作者通过建立和优化适用于次生代谢途径空间分布研究的单细胞转录组测序和分析流程,构建了高质量的长春花叶片单细胞转录组图谱。通过定位途径基因转录本的空间分布,发现单萜吲哚生物碱合成具有区室化现象。该途径起始于内部韧皮部相关薄壁细胞,途径的中间步骤多发生在表皮细胞中,后期的反应多发生在异形细胞中。次生代谢的区室化可以有效降低酶的底物抑制效应、控制代谢流的大小和方向、减轻中间产物的细胞毒性和细胞的代谢负担,对植物的生存和环境响应具有重要作用。长春花中单萜吲哚生物碱合成路径包含30多个酶促反应步骤,目前已得到完全解析。本研究对此途径中所有基因表达进行了空间定位分析,并通过RNA原位杂交技术对部分基因的表达定位进行了验证,表明基于单细胞转录组的基因表达定位技术具有极高的准确性,是研究植物次生代谢空间分布的有力工具。此外,作者还发现多个细胞特异性的转运蛋白可能参与了单萜吲哚生物碱的细胞间或细胞内的跨膜转运过程。单萜吲哚生物碱转运蛋白是分子育种和转运蛋白合成生物学研究的潜在靶点。
该研究极大地推动了本草基因组学的发展,将药用植物有效成分生物合成研究从线性一维拓展到三维空间,从组织器官深入到单细胞水平,极大地提升了我们对有效成分合成、转运和储存机制的研究能力,将为药用植物分子育种和合成生物学研究提供更多的潜在靶点。
该研究受到CAMS医学科学创新基金的支持。

原文链接:https://doi.org/10.1038/s41477-022-01291-y
(供稿:中医药创新研究院/交叉学科研究院)