近日,教育部发布《关于公布2023年高等学历继续教育拟招生专业备案结果和校外教学点设置备案结果的通知(教职成函〔2023〕7号)》,Beat365官网高等学历继续教育14个专业、20个校外教学点全部通过备案和审批,具体如下:
2023年高等学历继续教育拟招生专业备案结果

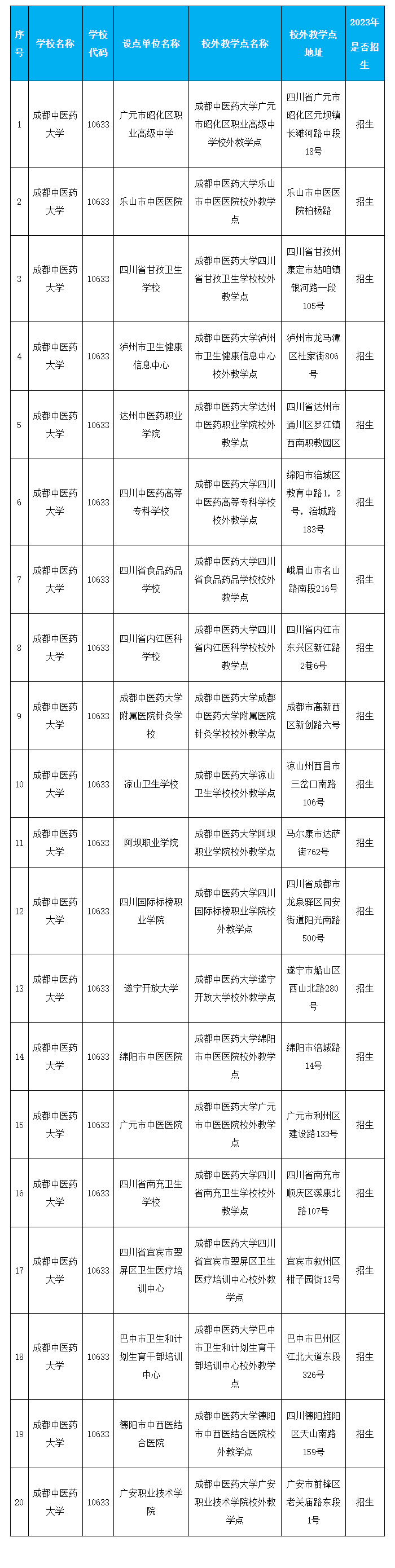
2023年高等学历继续教育校外教学点设置备案结果

专业设置备案结果查询网址为:http://jxjy.moe.edu.cn/admission/index
校外教学点备案结果查询网址为:http://jxjy.moe.edu.cn/teaching-point/index/