根据Beat365中文官方网站硕士研究生招生复试工作办法要求,结合我院实际情况,经招生复试工作小组研究制定复试录取工作实施细则如下:
一、招生计划
学院2020年实际下拨的统考招生总规模如下表所示:

二、复试工作的组织与管理
1、复试考核流程遵循"三随机"原则,即"随机确定考生复试次序"、"随机确定复试考核小组人员"以及"随机抽取复试试题"。按学科、专业成立复试考核专家库(不低于7人),学院研究生招生工作领导小组指定专人从复试考核专家库中随机确定最终复试组成员(不低于5人,设组长一名)。每个小组配秘书不少于2名,复试秘书负责考生网上报到、身份核实、宣讲复试纪律、维护考试秩序、对考生复试情况现场进行记录、协助网络通畅和可能的应急处置,做好各复试环节顺利进行的保障工作。
2、平台系统的选择与调试。根据上级要求,选用"学信网研究生招生远程面试系统"作为主考平台,华为"welink"作为备用平台,每个复试小组须安排专职秘书负责远程面试系统的操作,确保远程面试安全、顺畅、稳定。各招生学科强化技术支持和安全保障,提前组织考生进行平台操作演练,相关时间安排见下表。

3、体检相关要求。复试考生须在拟录取名单确定后到二级甲等及以上医院进行体检,体检不合格者,不予录取。体检标准按教育部 、卫生部 、中国残疾人联合会制订的《普通高等学校招生体检工作指导意见》(教学〔2003〕3号)执行(可在教育部网站http://www.moe.edu.cn查询)。考生在拟录取名单确定后1周内将体检报告以PDF形式报送至学院邮6200281@cdutcm.edu.cn。开学时将审查纸质体检单,如对体检存疑学校有权要求考生到指定医院复查,确有不合格者,学校有权取消考生录取资格。
三、复试工作
(一)网络远程面试
1、网络远程面试采用结构化即时随机抽题问答形式。
2、考核内容及分值:

3、复试时间安排:

(二)拟录取
1、各专业按照总成绩(计算方法如下)排名,依次录取。复试成绩低60分的,不予录取。

2、考生复试成绩及拟录取结果将于复试工作结束后3个工作日内在眼科学院/附属银海眼科医院官网公示。
电脑端:http://www.ineyehospital.com/index.html
手机端:http://w.ineyehospital.com/news/notice/
(三)资格审查
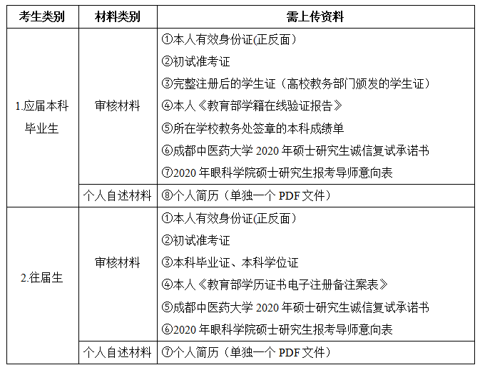
考生应当在5月23日-5月24日将本人材料通过"学信网研究生招生远程面试系统"进行上传,上传资料如下表所示。审核材料按序号顺序统一扫描成1个PDF文件,个人简历单独1个PDF文件。
文件命名为:
①审核材料:专业代码+专业名称+身份证号+姓名;
②个人简历:专业代码+专业名称+姓名简历;

(四)相关工作要求
1、考生应提前下载远程网络复试使用的主平台及备用平台,熟悉相应操作,面试时学生端应使用双机位,主机位用于面试答辩,面对考生正面,次机位用于考生复试整体环境的监控。
2、考生复试前需在学信网系统缴纳复试费,签署《Beat365中文官方网站2020年硕士研究生诚信复试承诺书》。
3、面试前30分钟,考生按规定进行候考工作,做好面试前软硬件及环境准备,在此期间须保持电话和网络畅通。如考生原因无法取得电话联系,视为本次复试无效。由学院另行指定时间组织复试,如仍未能按时参加复试,视为自动放弃复试资格。
4、复试面试全程录音录像,妥存至少1年备查。
5、招生单位认为有必要时,可对考生再次复试。
6、其他相关要求以《Beat365中文官方网站2020年硕士研究生招生复试考生须知》和《Beat365中文官方网站2020年硕士研究生招生复试录取办法》为准。
四、调剂工作
(一)调剂要求及内容
1、初试成绩须符合Beat365中文官方网站2020年硕士研究生招生考试考生进入复试的初试成绩基本要求。
2、参加调剂的学生需满足本院硕士研究生专业报考限制的要求。
3、接收调剂生规则:
①报考本校并完成复试未被录取的考生在符合国家调剂政策的基础上进行调剂,一志愿生源不足额专业接收调剂考生类别:

②报考本校调剂仍不足额的专业,接收非报考本校考生调剂,在统考科目相同的情况下,各专业接收调剂考生类别:

4、各专业按不低于120%调剂报考考生人数,根据初试成绩由高到低择优遴选参加调剂复试的考生名单。
(二)调剂录取原则、名额及时间安排
学院调剂录取原则,名额及时间安排请关注Beat365中文官方网站眼科学院/附属银海眼科医院官方网站。
五、咨询及举报部门
1、咨询电话:联系人:李老师 028-68398866转6302
2、举报电话:联系人:朱老师 028-68398866转6118
六、未尽事宜,由眼科学院负责解释。
眼科学院
2020年5月22日