Beat365中文官方网站
首页
学院简介
党建工作
党委简介
通知公告
党群工作
党务公开
学习园地
制度文件
下载中心
教学管理
教学资源
本科教育
研究生教育
学历继续教育
科学研究
通知公告
科研团队
科研平台
科研成果
科研资源
办事指南
常用下载
学生风采
职业认定与培训
职业认定
职业培训
首页
新闻中心
通知公告
学院简介
党建工作
党委简介
通知公告
党群工作
党务公开
学习园地
制度文件
下载中心
教学管理
教学资源
本科教育
研究生教育
学历继续教育
科学研究
通知公告
科研团队
科研平台
科研成果
科研资源
办事指南
常用下载
学生风采
职业认定与培训
职业认定
职业培训
教学管理
教学资源
中医眼科学慕课视频资源库
中医眼科学手术视频资源库
中医眼科学病例资源库
中医眼科学课程思政资源库
中医眼科学图片资源库
本科教育
教学运行
教学建设
教学督导
教师发展
研究生教育
学历继续教育
专业介绍
通知公告
新闻动态
制度政策
资料下载
课程资源
研究生教育
当前位置:
首页
->
教学管理
->
研究生教育
->
正文
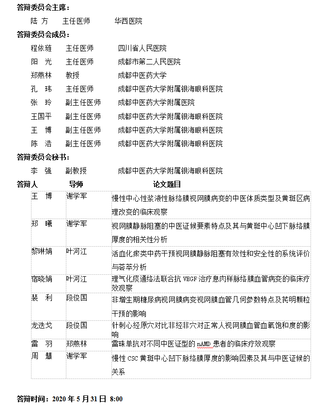
眼科学院2020年硕士研究生学位论文答辩公告(三)
发布日期:2020-05-27
上一条:
眼科学院2020年硕士研究生学位论文答辩公告(二)
下一条:
Beat365中文官方网站眼科学院2020年硕士研究生复试录取工作实施细则